 |
|
|
 |
Junior Member
|
|
Mar 10, 2014, 09:42 PM
|
|
|
UTILITY SINK won't drain
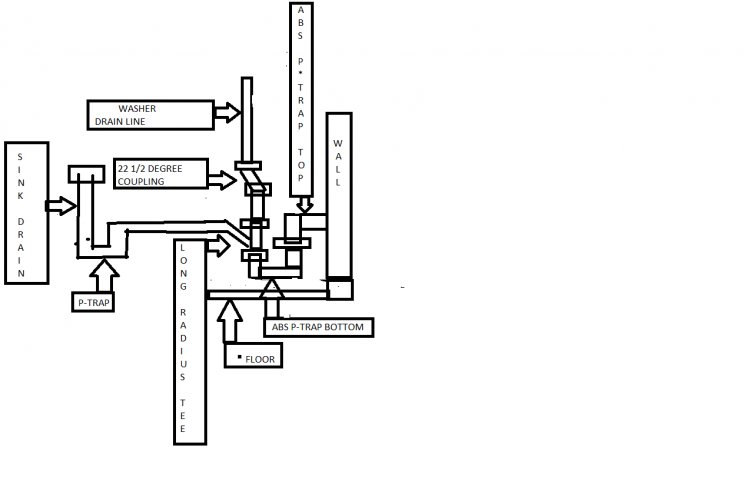
My washing machine drains up into the utility sink and now the sink won't drain.I've snaked the laundry and kitchen drains.  i've added a photo of the laundry drain system.pipe size is 1 1/2 inch.
|
|
|
 |
Eternal Plumber
|
|
Mar 11, 2014, 09:30 AM
|
|
|
Snake from the laundry sink roof vent. Put out enough snake to reach the base and 20 feet more. Good luck, Tom
|
|
|
 |
Uber Member
|
|
Mar 11, 2014, 09:44 AM
|
|
|
Let me guess... you don't have a strainer on the wash machine outlet hose? You really need to, to prevent this from happening.
|
|
|
 |
Uber Member
|
|
Mar 11, 2014, 05:21 PM
|
|
|
You have, according to your drawing, an illegal "double trap". Your sink P trap empties into the ABS P Trap. Where are the vents?
|
|
|
 |
Home Improvement & Construction Expert
|
|
Mar 12, 2014, 05:37 AM
|
|
|
I think the real question here is how far did you run the snake. Obviously not far enough. Do again from the washer stand pipe. If you have some standing water in the sink you will know when you have cleared the blockage. If you have no other drainage problems, the blockage will be between the sink and the main drain.
Keep in mind that if you have a soft blockage, you can sometimes go through the blockage, only to have it close up again after you pull the snake out. If that happens you can only repeatedly snake the line. This is especially true if you are using a manual snake. Hopefully you are using a powered snake.
|
|
|
 |
Junior Member
|
|
Mar 15, 2014, 06:32 AM
|
|
|
 Originally Posted by ma0641
You have, according to your drawing, an illegal "double trap". Your sink P trap empties into the ABS P Trap. Where are the vents?
The vent pipe is cast iron and is inside the wall.so the sink tee should not run into the p-trap like my pic shows,also should the drain pipe be 2in instead of 1 1/2in?
|
|
|
 |
Uber Member
|
|
Mar 15, 2014, 08:21 AM
|
|
|
It's hard to tell how much space you have available but you only should have 1 trap per fixture before going into the main drain. Traps are run parallel not in series. The reason is that draining the washer causes the sink trap to be under negative pressure and can suck the water out. Is there a vent on the washer line other than the main vent? Ideally you should have a trap on the washer, a trap on the sink feeding into a Wye that then goes into the main drain. All modern houses have 2" drain lines although the individual sink fittings are 1 1/2". With a cast iron vent, your house is probably Pre 1975 or so.
|
|
|
 |
Junior Member
|
|
Mar 17, 2014, 03:37 AM
|
|
|
 Originally Posted by ma0641
It's hard to tell how much space you have available but you only should have 1 trap per fixture before going into the main drain. Traps are run parallel not in series. The reason is that draining the washer causes the sink trap to be under negative pressure and can suck the water out. Is there a vent on the washer line other than the main vent? Ideally you should have a trap on the washer, a trap on the sink feeding into a Wye that then goes into the main drain. All modern houses have 2" drain lines although the individual sink fittings are 1 1/2". With a cast iron vent, your house is probably Pre 1975 or so.
So I should have the washer drain stack go vertical down into a p-trap and then horizontal about three feet into a 90 degree elbow and then leave the sink drain on the tee below the 90 degree elbow and remove the p-trap from the main drain,and the sink has a p-trap blow it.will this idea work?
|
|
|
| Question Tools |
Search this Question |
|
|
|
Add your answer here.
Check out some similar questions!
Hooking a Utility Sink in basement to Kithcen sink drain
[ 2 Answers ]
I'd like to install a utility sink in the basement and have attached a drawing illustrating the current piping and proposed attachment.
Basically, the kitchen sink drain goes directly into a drain in the basement floor via a 1-1/2" steel pipe, which is tied to the sewer system. I'd like to put a...
Utility sink drain to floor drain?
[ 1 Answers ]
I want to install a utility sink in my basement. It's a new house, no drain pipes near-by, but there is a floor drain near-by. What are the hazards of running the utility sink drain into the floor drain?
Utility Sink Drain - into washer drain
[ 1 Answers ]
Utility Sink Drain - into washer drain. Is is permissible to run the drain from a utility sink right next to the washer into the drain line for the washer?
Extending utility sink drain for bar sink
[ 2 Answers ]
I have a utility sink in my walk-out basement - that sink's 1.5 inch drain connection is approx. 18" above the floor, into a two inch horizontal run. This 2 inch horizontal PVC runs about 3 feet, then connects to a main 3" DWV. I would like to add a bar sink, set into a standard height (36")...
View more questions
Search
|